近日,《工程建设项目招标代理机构管理暂行办法》发布(以下简称《办法》),明确自2026年1月1日起正式施行。全国11万+招标代理机构、100 万+从业者将迎来行业全面洗牌。

一、政策出台:为何要规范招标代理行业?
自2017年招标代理机构资质和从业人员资格管理取消后,行业准入门槛降低,市场主体数量快速增长,有效提升了招投标专业化效率。但与此同时,部分代理机构的违法违规行为也愈发突出:
泄露招投标保密信息、策划围标串标;
向招标人工作人员、评标专家行贿以获取业务;
设置不合理条件排斥潜在投标人;
从业人员跨机构兼职、身份造假等。
为解决上述问题,落实《国务院办公厅关于创新完善体制机制推动招标投标市场规范健康发展的意见》要求,六部委联合制定《办法》,通过 “统一登记、规范从业、强化监管” 三大举措,推动行业从“野蛮生长”转向“合规发展”。
二、6大关键变化与从业者直接相关
以《办法》原文为依据,梳理出与代理机构、从业人员及甲方密切相关的6项核心要求:
1. 所有代理机构必须登记《办法》第二章明确,代理机构需通过设立登记所在地省级建筑市场监管一体化工作平台,登记机构信息(名称、统一社会信用代码、办公地址等)、法定代表人及从业人员信息、评标场所地址等关键内容。
登记信息将同步推送至 “全国建筑市场监管公共服务平台”,向社会公开;
信息变更需在10个工作日内自行更新,代理机构对信息真实性、准确性负全责;
未按要求登记或登记虚假信息的,将被平台标注并公示,影响业务承接。
2. 至少5名专职人员,严禁跨机构任职
《办法》第三章规定,代理机构承接业务需满足 “不少于5名熟悉招投标法律法规、具备编制招标文件和组织评标能力的从业人员”,且从业人员需在全国建筑市场监管公共服务平台登记。
代理机构若聘用已受聘于其他机构的人员,将被认定为违规,面临监管处罚。
3. 项目负责人制全覆盖,实名公示+全程可追溯
《办法》第十一条要求,代理机构开展业务必须实行 “项目负责人制”,且项目负责人需从平台登记的从业人员中选取。
依法必须招标的项目,需在招标公告中载明代理机构名称和项目负责人姓名,接受社会监督;
项目负责人需全程负责招标文件编制、开标评标组织、异议处理等工作,责任可追溯。
4. 甲方自主选代理,任何人不得强制指定
《办法》第十三条明确 “招标人应根据项目需求、代理机构能力,从登记机构中自行择优选取”,禁止任何单位和个人为招标人指定代理机构。
甲方可通过全国建筑市场监管公共服务平台查询代理机构登记信息、业绩情况,自主判断资质;
此前部分地区存在的 “指定代理、人情代理” 现象,将被纳入监管重点,违规者需承担法律责任。
5. 代理服务费原则由甲方支付
《办法》第十五条规定,“招标代理服务费用应当由招标人支付,招标人、代理机构与投标人另有约定的,从其约定”。
明确将 “评标场所服务费、评标专家劳务费” 排除在代理费用之外,避免代理机构乱收费;
结合行业实践,此前由中标人(尤其是中小企业)承担的 “中标服务费”,未来或随甲方支付原则逐步减免,减轻中小企业投标成本压力。
6. 围标串标、行贿将重罚
《办法》第四章、第五章构建了 “投诉举报 + 监督检查 + 法律追责” 的完整监管链条:
任何单位和个人发现代理机构违规(如泄露信息、围标串标、行贿等),可向项目所属行业主管部门反映,主管部门需核实处理;
对存在《办法》第十七条禁止行为(如串通投标、向评标专家行贿)的代理机构及从业人员,将按《招标投标法》给予 “罚款、没收违法所得、禁止一定期限内从事招标代理业务” 等处罚。
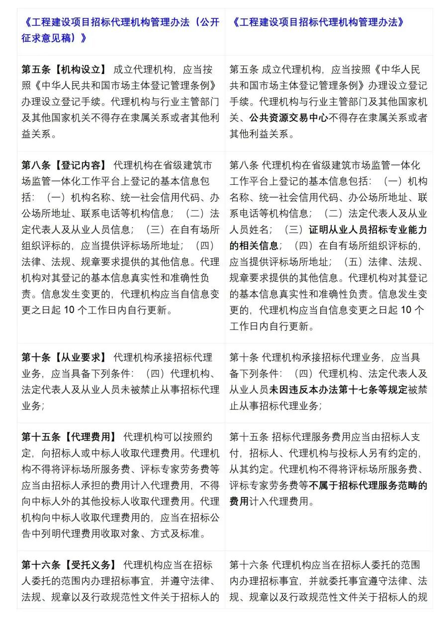
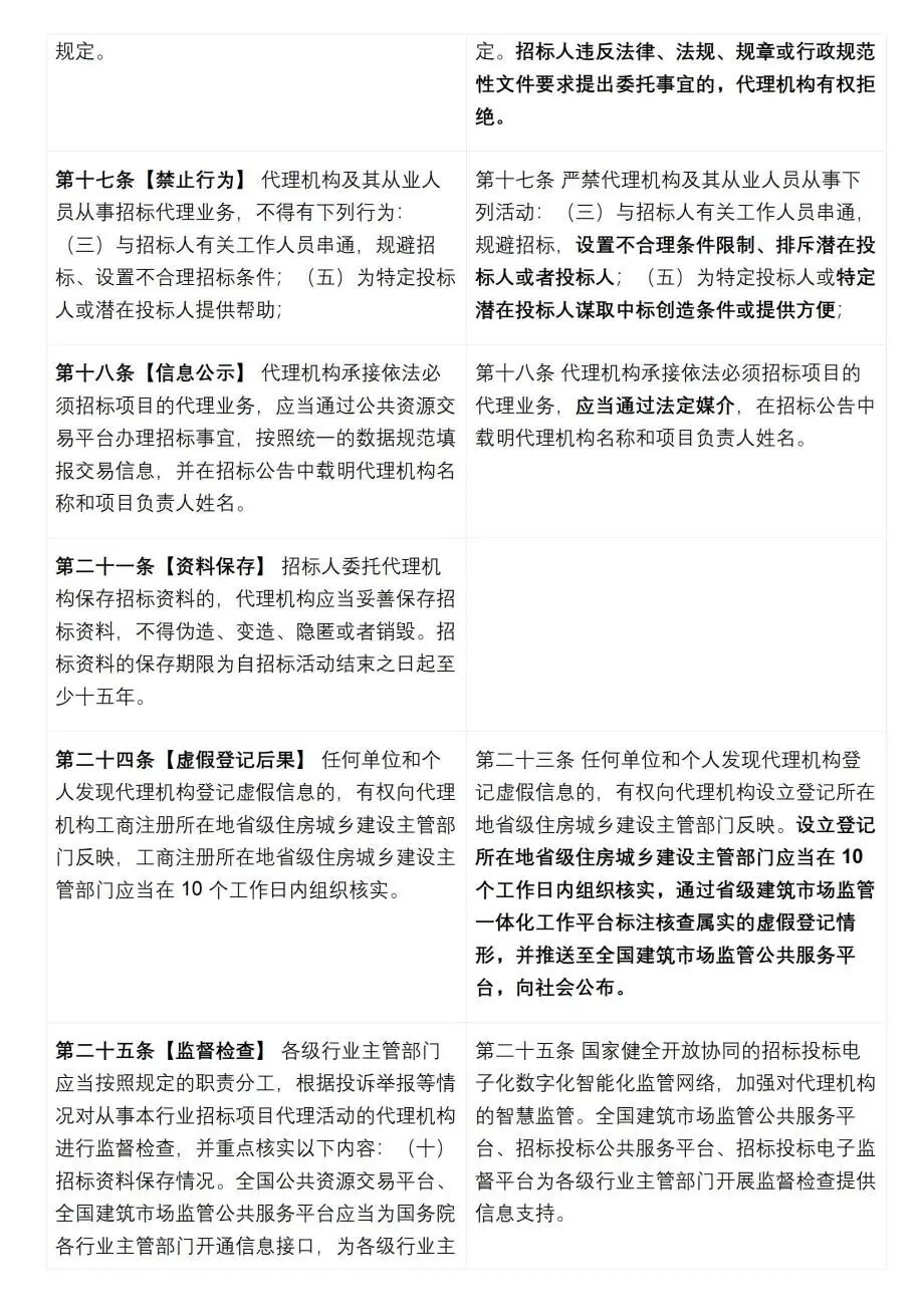
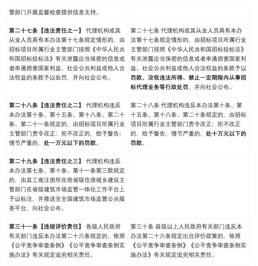
三、文件对比表











